Рекламодателям и Исполнителям заданий

SEO sprint - Only the best solutions

пятница, 29 июня 2012 г.

Сигнализатор радиоактивности - звуковой и световой

  При нормальном уровне радиации такая «трещотка» будет пикать раз 10- 20 в минуту или меньше. При приближении к зараженному предмету частота пикания будет резко возрастать, а при недопустимых уровнях переходить в протяжное пищание. Звуковые импульсы дублируются миганием светодиода HL1.
  В режиме «бросай все и беги ! » он должен гореть постоянно.
 Питается аппарат от батареи напряжением 9V типа 6F22 ( как для мультиметра М 830). 
  Источник:  Каравкин В., Радиоконструктор, 2011, № 6

Звуковой сигнализатор повышенного напряжения

Источник:   Бутов А. Л., Радиоконструктор, 2011, № 5, с. 23 - 25    Этот сигнализатор можно встроить в устройство для автоматического отключения электрооборудования при аномальном напряжении сети или эксплуатировать его совместно с защитным устройством собранным по схеме рис 3. Когда напряжение сети превысит 270...330В, варисторы RU1, RU2 откроются через балластный конденсатор С1, мостовой диодный выпрямитель VD 4 - VD 4, резисторы R4, R5, светодиод HL2 потечёт ток, достаточный для того, чтобы напряжен ие на конденсаторе фильтра С2 достигло 18. . . 25 В. При этом, заработает двухтональный генератор, выполненный на микросхеме типа UTC2411, представляющей собой звуковой сигнали затор, предназначенный для работы в качестве вызывного устройства телефонного аппарата.

четверг, 28 июня 2012 г.

Технологии будущего - Audi - ОLED-ПОДСВЕТКА

  Как известно, бренд Audi — своего рода полигон, на котором концерн-гигант Volkswagen AG презентует и испытывает самые свежие из своих технологий.  Этот факт даже обозначен в рекламном слогане Audi «превосходство технологий».
Недавно «четыре кольца» рассказали о том, какие проекты сейчас разрабатываются в Ингольштадте. Некоторые из этих технологий пойдут в серию уже совсем скоро, другие — через много лет. Но, скорее всего, рано или поздно все они  станут обыденностью, как стал обыденностью полный привод, инжекторный мотор или спутниковая навигация, когда-то казавшиеся несбыточной мечтой.
  2015 год ОLED-ПОДСВЕТКА
В мире электроники органические светодиоды (то есть те, что делаются из органических полимеров) уже завоевали все рубежи — телевизоры, смартфоны, ноутбуки и т.  д. а вот в автомобилях пока используются в лучшем случае обычные светодиоды из полупроводниковых кристаллов. Audi уже внедрила LED не только в панель приборов или в задние фонари — это сделали уже почти все производители, — но и в фары головного света. Теперь очередь OLED. Ингольштадцы планируют использовать их везде, где только можно — в дисплеях, интерьерной подсветке, габаритных огнях и т. п. одним из интересных применений станут OLED-маркеры в задних фонарях. Они будут предназначены не для человеческих глаз, а для камер едущих сзади автомобилей — так получится быстрее передавать информацию о скорости движения, начале торможения и т. д. 
Детали мира 2012

вторник, 26 июня 2012 г.

Индикатор напряжения на аккумуляторе светодиодный

   Индикатор предназначен для проверки степени заряженности свинцово-кислотных аккумуляторных батарей номинальным напряжением 12V-14V мощностью 21W. Для упрощения схемы индикаторы работают по принципу «термометра», то есть получается линейная шкала и чем больше горит светодиодов тем больше заряд батареи. И так при горении красного батарея максимально разряжена. Красный и оранжевый близко к максимальной разрядке. Красный, оранжевый и желтый, - разряжена на половину. Красный, оранжевый, желтый и зеленый, - полностью заряжена. Гашение всех светодиодов говорит о очень глубокой разряженности батареи, возможно, её повреждении. 

источник: Горчук Н.В. , Радиоконструктор, 2011, № 4, с. 36  

Цифровой тахометр автомобиля (светодиодный индикатор)

    На рисунке показана схема очень простого цифрового тахометра с аналоговой RC-установкой времени измерения и времени индикации. Конечно это значительно снижает точность по сравнению с кварцевым резонатором но позволяет настроить прибор на любое произвольное число цилиндров простой регулировкой много оборотного построечного резистора. Индикация двух разрядная в тысячах оборотов мин. Старший разряд - целое число тысяч , младший - десятые доли тысячи , например , 800 об / мин = « 0,8 » , а 2500 об / мин = « 2,5 ». Работой схемы управляет мультивибратор на микросхеме D1.
  1. Счет входных импульсов происходит во время логического нуля на выходе мультивибратора. Индикация во время логической единицы В момент перехода с логической единицы на ноль цепь C3-R3-VD3 формирует короткий импульс который обнуляет счетчики подготавливая их к очередному подсчету входных импульсов. Мультивибратор сделан с двумя подстроечными резисторами в частотозадающей цепи переключаемыми двумя диодами. Такая схема позволяет раздельно установить продолжительность перепадов высокого и низкого логического уровня , изменяя не только частоту , но и скважность. А поскольку измерение происходит в течение логического нуля на выходе мультивибратора , а индикация в течение логической единицы , то время подсчета входных импульсов (время измерения) устанавливается построечным резистором R1, а время индикации - R2.
 
Теперь насчет датчиков. Если импульсы нужно снимать с датчика рассчитанного на работу с цифровым блоком автомобиля инжекторный или с коммутатором зажигания вроде того что используется на машинах типа ВАЗ 2108, то импульсы можно непосредственно подать на R4. Если машина карбюраторная с электромеханической контактной системой зажигания то импульсы нужно снимать с первичной обмотки катушки зажигания. Но, при этом нужно учесть, что там возможны высоковольтные перепады , да еще и хаотические колебания , поэтому нужно подключать через RC - цепь с ограничивающими диодами или стабилитронами. RC - цепь не будет пропускать на вход схемы тахометра хаотические импульсы , а диоды или стабилитрон ограничат их по амплитуде. Возможен и такой вариант , когда подключение возможно только на высоковольтный провод , идущий к одной из свечей. В этом случае нужно сделать емкостный датчик. Взять намоточный провод и намотать его несколько витков на поверхность высоковольтного провода (прямо на изоляцию). Закрепить витки изолентой , и подключить его к R4.
   источник:    Красильников Д.
РАДИОЕЖЕГОДНИК – 2011` 4  

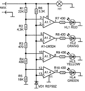
Светодиодный индикатор уровня

  Радиоконструктор, 2011, № 2, с. 4   Обычно светодиодные индикаторы уровня делают на специализированных поликомпараторных микросхемах. Но такие микросхемы не всегда могут быть доступны.
На 
схеме четырехуровневого светодиодного индикатора на основе микросхемы LM 324 представляющей собой набор из четырех операционных усилителей общего назначения.
  Схема предназначена для измерения уровня переменного напряжения, поэтому на входе есть диодный детектор. Опорное напряжение на прямые входы ОУ поступает с делителя R1 - R5. Резистором R5 можно установить чувствительность в широких пределах. Стабилитрон VD3 делает показания индикатора не зависящими от напряжения питания.
  

четверг, 21 июня 2012 г.

Как экономить электроэнергию при эксплуатации бытовой техники

Н. П. Власюк, Радiоаматор, 2011, № 6
 Автор, используя «счетчик потребляемой электроэнергии» МТ 4011, произвел измерения мощности и количества потребленной энергии бытовой техникой, и, проанализировав результаты измерений, дает рекомендации по экономии электроэнергии.
  Используя его, можно узнать потребляемую мощность и количество израсходованной электроэнергии бытовой техникой, а также, анализируя полученные данные, принять эффективные меры по экономии электроэнергии.
  Прибор МТ 4011 может измерять и отображать на дисплее три режима :
1 - й - время в формате 24 часа;
• потребляемую мощность Вт ( W ), в пределах 2...3600 Вт ;
• общее время потребления электроэнергии ( Н - в часах );
• день недели , в английских названиях .
2 - й - величину питающего напряжения ( V );
• величину потребляемого тока ( А );
 • частоту электросети ( Hz ).
3 - й - количество электроэнергии ( kWh ) - киловатт -час ;
• стоимость потребленной энергии определяется по 2 - м тарифам, стандартному и специальному, если таковой имеется, для чего необходимо выставлять время действия каждого из них.
  К недостаткам прибора следует отнести :
 1. Невозможность измерять малую нагрузку, меньше 2 Вт.
2. Все надписи , например те же дни недели, только на английском языке, хорошо хоть инструкция для пользователя составлены на русском.
3. Отверстия розетки прибора, те самые, куда включается вилка измеряемой нагрузки, закрыты вставками на внутренних пружинах, по видимому, для защиты от детей.
Чт обы вставить в эти отверстия электро вилку, не имеющую на штырях сильных закруглений, приходится применять большое усилие. При этом можно и раздавить прибор.
4. В описании не указана точность ( погрешность ) измерений, - это существенный недостаток.
5. Питается прибор от 3 - х батареек типоразмера ААА, но если вскрыть крышку батарейного отсека, то батарейки выпадают, из - за слабых прижимных пружин.
6. Для пользователя очень важно, чтобы точность измерения количества израсходованной электроэнергии показывалась до сотых долей киловатта включительно. К сожалению, прибор показывает только до десятых долей киловатта.
  


 

Измеритель емкости АКБ для мобильных телефонов

   В статье представлена схема устройства, предназначенного для тестирования аккумуляторных батарей ( АКБ ) номинальным напряжением 3,6 В.
  Устройство производит разряд подключенной АКБ стабильным током до
заданного напряжения (2,5 – ЗВ) с фиксацией времени разряда с помощью электронно - механических часов. Устройство является полностью автономным, так как его питание производится от подключенной АКБ.
  Технические характеристики:
 - осуществление разряда АКБ с номинальным напряжением 3,6В стабильным током величиной 500 мА +/ - 5%;
- автоматическое отключение АКБ от схемы разряда при снижении напряжения на ней до заданного уровня, регулируемого в пределах 2,5 ... 3,3 В ; 
- отсчет времени разряда по электронно - механическим часам с напряжением питания 1,5 В.

 
Д. В. Карелов, Радiоаматор, 2011, № 4, с. 51 - 53

LED - индикатор уровня звукового сигнала

   Для светодиодной индикации уровня напряжения уже давно за рубежом выпускаются специализированные микросхемы, например, серий LM 3914 - 3916 или устаревшие - A 277 D, UAA 180.
 Одним из достоинств этой схемы, кроме ее простоты и отсутствия дефицитных радио компонентов, является возможность получения любой характеристики зажигания индикаторных светодиодов, а не строго определенной, как у выше - названных микросхем индикации ( линейной, логарифмической и т. д.).
  Принцип работы схемы, состоит в использовании компараторов напряжения, но теперь можно легко задавать при настройке уровни их срабатывания. Контролируемое напряжение подается на колодку К1. С нее через резистор R9 сигнал подается на инвертирующие входы микросхем компараторов IC1, IC 2. Резистор R10 является плечом делителя входного напряжения R 9 R 10. Неинвертирующие входы компараторов напряжения подключены к резистивному делителю входного контролируемого напряжения P1/( R1 - R8). Изменяя соотношение резисторов R1 - R8, можно легко задавать необходимую характеристику индикации устройства, а построечным резистором R1 - изменять чувствительность схемы при регулировке. Суммарное сопротивление резисторов делителя выбирают таким, чтобы при конкретном напряжении питания схемы ток через делитель составлял около 1 мА. Номиналы резисторов R 11 - R 18 определяют ток через светодиоды LD 1 - LD 8. Питание микросхем IC1, IC2 осуществляется от одно полярного источника. При этом напряжение 8 - 15 В подается на колодку К2. 

Евгений Яковлев, Радiоаматор, 2011, №1, с.2 ; Amaterske RADIO. - 2009. - №12.

вторник, 19 июня 2012 г.

Светодиодные "мигалки"

   Радиомир 2012.01

Новые драйверы светодиодов ON SEMICONDUCTOR

    НОВОСТИ ЭЛЕКТРОНИКИ № 3, 2012
  Новинки в линейке  импульсных драйверов светодиодов от  ON Semiconductor найдут применение как в  бытовых и автомобильных светодиодных системах с питанием от сети 12/24 В (CAV2401), так и в системах промышленного и уличного освещения (NCL30105 с возможностью управления светодиодными строками;  NCL30160 для питания мощных диодов).
  Успешное развитие технологий производства мощных светодиодов позволило существенно снизить их стоимость и открыть им путь на рынки, ранее занятые привычными лампами накаливания или газоразрядными лампами. Переход на светодиодные светильники в системах освещения ведет за собой изменение силовой части, так как очень часто система управления или питания источников освещения иного типа оказывается не эффективной.
   Являясь одним из лидеров на рынке комплектующих для систем светодиодного освещения, компания ON Semiconductor постоянно совершенствует свою продукцию и расширяет ассортимент, предлагая решения, оптимизированные для ряда конкретных сфер применения.
  В частности, у ON Semiconductor в линейке поставок светодиодных драйверов присутствуют и линейные стабилизаторы, и импульсные. Первые отличаются крайней простотой эксплуатации, практически не требуют внешних элементов, компактны. Импульсные драйверы отличаются большими рабочими мощностями, более высокой эффективностью.
   Среди новинок, представленных ON Semiconductor – три серии импульсных драйверов светодиодов, построенных по понижающей топологии:
CAV4201 – драйвер с максимальной рассеиваемой мощностью 7 Вт, регулируемым выходным током до 350 мА и эффективностью преобразования до 94%;
NCL30105  – управляемый нижний драйвер, способный управлять светодиодными строками с прямым напряжением до 40 В;
NCL30160 – импульсный драйвер со встроенным силовым транзистором с сопротивлением канала всего 50 мОм для питания мощных диодов.
  Таблица : сравнительные характеристики CAV4201, NCL30105, NCL30160

Схема подключени Стопов в мотоцикл из светодиодов

     Регулятор мощности
   Очень полезная схемка, особенно для тех, кто задумал заменить сигнальные лампочки на светодиоды. Вот ее преимущества:
   1) Присутствие стабилизатора, который значительно продлит строк службы ваших светодиодов.
   2) Возможность регулировать яркость свечения (в пределах разумного).
   3) Возможность избавиться от ненужных резисторов.
   4) Подходит для любых мотоциклов, независимо от мощности генератора.
 
   Резистор R1 и стабилитрон VD1 включены по схеме простейшего стабилизатора, что позволяет снизить скачки электричества практически до ноля. Резистор R2 переменный и предназначен для регулирования тока на базе транзистора VT1, который регулирует мощь на VT2. Так регулируется мощность на выходе (рис.1).
   Как подключить
   Если менять все, кроме лампы света, то можно схему подключать параллельно генератору и питание светодиодов взять со схемы. Настроить довольно просто: подключить схему к аккумулятору соответствующей мощности, поставить резистор  R2 на максимальное сопротивление, включить все светодиоды, а затем регулировать его сопротивление, пока все заработает.
   Еще одно интересное применение этой схемы: для яркости стоп-сигнала, то есть, при езде ночью габаритный свет сделать неярким, но заметным, а при нажатии на рычаг тормоза на эти же светодиоды подается максимально допустимая мощность. В результате чего не надо ''париться'' с двумя проводами и с разделением светодиодов на габарит и стоп: просто, надежно, практично и, безусловно, красиво. Для этого схему нужно будет незначительно изменить (рис.2). Ползунок резистора R2 подключен к  так называемой ''жабке'' (включателю стоп-сигнала), поэтому схему предпочтительно разместить около него. Настроить схему можно, включив стоп-сигнал и выставив R3 в режиме тусклого свечения (по вкусу). Затем нажав на педаль тормоза, перемкнуть К1 (''жабку''), а при помощи R2 выставить нормальное свечение.
   Список деталей
   Транзистор VT1- КТ505А,Б; КТ602В,Г; КТ604А,Б; КТ626(…); КТ644(…)…
   VT2 - КТ6127(…); КТ646(…); КТ504(…); КТ506(…); КТ639(…)…
   Резистор R1 - 1,5 кОм 2 Вт
   Переменные резисторы R2, R3 - 10 кОм …47 кОм, не больше.
   Стабилитрон VD1 - Д817А; Д303; Д304; Д305; 2Д202(…); 2Д202(…); 2Д206(…)…
   ''Умный задний фонарь''
   Как работает
   При попадании на фотодиод света он закрыт, как и транзисторы. Как только света нет, он работает как обычный диод, пропуская напряжение на транзисторы, тем самым включает габарит (или фару). Единственный недостаток — фотодиод следует разместить так, чтоб ночью он не был засвечен, иначе освещение пропадет. Избежать этого неприятного момента можно лишь параллельным подключением к схеме габаритного выключателя. А вот при въезде в тоннель, под мост, в туман, словом, где света маловато, свет будет включаться сам.
   Как подключить
   На вход подается плюс, на выходе подключаете нужные вам габариты, словом все, что надо. Схема не нуждается в питании, поэтому минус не подключен. Он стабильно сидит на корпусе и на выходе берется общим, то есть, корпус как на входе так и на выходе.
   Список деталей
   VT1 и VT2 те же, что и для регулятора мощности; VD1 - фотодиод подойдет любой.
Текст: Андрей Музалев
Рисунки: автора

суббота, 9 июня 2012 г.

Светодиодные экраны

  Светодиодный экран - средство отображения и передачи визуальной информации в котором каждой точкой, пикселем является полупроводниковый светодиод.
   LED означает «светодиод». Экраны на светодиодах различают двух типов кластерные и матричные.
   Кластерные экраны - каждый пиксель, содержащий от трех до нескольких десятков светодиодов, объединён в отдельном светоизолированном корпусе, который залит герметизирующим компаундом.
  Кластеры, образующие информационное поле экрана, закреплены при помощи винтов на лицевой поверхности экрана. От каждого кластера отходит жгут проводов, подключаемый, посредством электрического разъема, к соответствующей схеме управления (плате). Такой способ построения полноцветных светодиодных экранов постепенно отмирает, уступая место более технологичному матричному принципу.
  Экраны матричные -   кластеры и управляющая плата соединены в одно целое — матрицу, то есть на центральной плате размещены и светодиоды и коммутирующая электроника, которые залиты герметизирующим компаундом. В зависимости от величины и разрешения экрана, количество светодиодов, составляющих пиксель, может достигать от трех до нескольких десятков. А распределение количества светодиодов по цветам в пикселе изменяется от типа применяемых светодиодов в интересах соблюдения баланса белого.
   Такие экраны применяют в целях рекламы качестве информационных экранов или дорожных знаков.
   Почему светодиодные? На данном этапе только полупроводниковые приборы – ультра яркие светодиоды предоставляют возможность наблюдать изображение практически в прямых солнечных лучах.
   

четверг, 7 июня 2012 г.

Физики превратили алмаз в светодиод, испускающий одиночные фотоны

 
МОСКВА, 15 апр - РИА Новости.  
  Японские и европейские физики разработали светодиод на базе кристалла алмаза, который способен излучать одиночные фотоны при комнатной температуре и легко поддается миниатюризации, что позволит использовать подобные устройства в будущих квантовых компьютерах, говорится в статье, опубликованной в журнале Nature Photonics.
  Надежные источники одиночных фотонов считаются одним из важнейших компонентов квантовых вычислительных устройств. Такие устройства необходимы для передачи информации между отдельными узлами квантового компьютера, без чего их промышленное применение будет невозможным. Как правило, большинство существующих разработок такого рода работает лишь при температурах, близких к абсолютному нулю, что сильно ограничивает сферу их применения.
  Группа физиков под руководством Норикадзу Мидзуоти (Norikazu Mizuochi) из университета Осаки (Япония), изучая свойства микрокристаллов алмазов с включениями в виде отдельных атомов азота, создала излучатель, работающий при комнатной температуре.
  Мидзуоти и его коллеги изучили физические свойства алмаза с одним подобным дефектом при помощи компьютерной модели и пришли к выводу, что такой кристалл можно использовать в качестве ключевого компонента излучателя из нескольких слоев алмаза.
  Руководствуясь теоретическими выкладками, ученые собрали экспериментальный излучатель, представлявший собой "бутерброд" из трех разных типов алмазов.
  Нижний слой состоял из алмазной пластинки, которую физики превратили в полупроводник при помощи множества атомов бора и фосфора, вставленных в кристаллическую решетку. Поверх него укладывался слой из чистейшего алмаза с минимальным числом химических дефектов, а на вершине этой конструкции физики размещали небольшие кристаллы алмазов с единичными вставками в виде атомов азота.
  К верхней и нижней половине алмазного диода ученые подключили многослойные электроды из пластинок золота, платины и титана и проверили его работу, подключив к источнику питания. Эксперимент показал, что на пластинке образовалось множество единичных источников света, которые располагались в точках, куда были вставлены атомы азота.
  В этом случае источником излучения служила так называемая квантовая электролюминесценция - свечение атомов под действием электрического поля или тока. По словам исследователей, такой эффект ранее не наблюдался при комнатной температуре.
 По расчетам физиков, их устройство способно вырабатывать примерно 40 тысяч фотонов в секунду. Показатель может быть улучшен, если простые электроды будут заменены тонкими нановолокнами, что повысит производительность до 10 миллионов частиц в секунду.
 Как считают Мидзуоти и его коллеги, подобные светодиоды можно использовать в лабораторных исследованиях квантовых компьютеров, а в перспективе и в промышленных версиях этих устройств.

среда, 6 июня 2012 г.

Почему DVD-«БОЛВАНКИ» живут недолго ?

    НЕДОСТАТКИ  ИСПОЛЬЗУЕМЫХ МАТЕРИАЛОВ
  На  срок  службы  оптических  дисков вли­яют  три фактора: солнечный  свет  воз­действует на  органический краситель , металлический  слой окисляется ,  а поли­карбонат  не выносит  высоких  температур.
  РАЗЛИЧИЯ  В  КАЧЕСТВЕ
Проведенное по поручению  французских правительственных органов  тестирование показала ,  что даже  диски  одной  торговой марки  выходят  из строя не одинаково быстро.  Исследование велось  по нормам ЕСМА-379  при  температуре  80 С  и влаж­ности воздуха  85%. 
   06/201 2  ICHIP.RU